战略规划咨询是什么?【辅助落地1年】
战略规划咨询,是从全局掌控的角度出发,为帮助企业制定并落实管理策略,获得竞争优势,实现持续发展提供的专攻服务。企业战略规划也是决定企业经营成败的关键因素,战略规划会从总揽全局的战略眼光,全面把握事物发展的大方向、总目标。立足全局,着眼未来,规划长远目标与确定近期任务紧密结合,以此增强战略规划的预见性。
企业战略规划模型【辅助落地1年】

战略目标【辅助落地1年】

如何制定企业战略规划?【辅助落地1年】

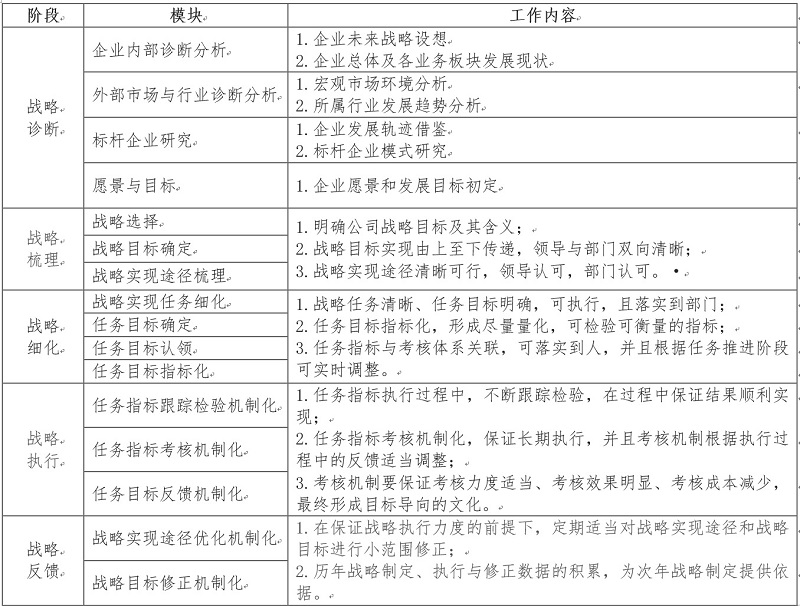
企业战略规划——从流程架构上理解战略规划?【辅助落地1年】

企业为什么要做战略规划咨询?【辅助落地1年】
三顾咨询认为,企业战略规划应根据复杂多变的外部环境因素,及时协调内部经营要素,将企业的发展目标融会贯通到企业的日常业务决策中去,使企业无论是处于发展阶段,或是面临市场竞争,都能积极并灵活应对各种威胁。
【企业痛点】
多年的咨询实践经验中,特别是当前企业面临的经济大环境,三顾咨询在战略规划咨询服务中发现,中国企业战略管理的痛点体现在以下几个方面:
1. 战略目标离散不聚焦,牵引力不强;
2. 战略目标没有逐层分解到部门/岗位,未能实现组织目标与员工目标的联动;
3. 战略目标缺乏落地驱动机制,未能将个人利益与企业战略有机结合;
4. 战略施实操性不强,未建立有效的管理闭环机制支撑战略目标的达成等。这种现象导致战略目标管控失灵,战略执行和评估缺位或错位,战略目标终究难以落地。

三顾咨询落地咨询——如何构思解决?【辅助落地1年】
针对中国当前环境的特殊要求,三顾咨询提供的战略规划咨询解决方案,重点针对企业竞争力提升、业务多元化方向发展、公司治理结构、集团管控模式设计等重点、热点问题。企业战略规划咨询包括了战略诊断、战略梳理、战略细化战略执行、战略反馈等全套综合性战略规划解决方案。
【解决思路】
1. 针对企业内部现状、战略发展趋势,以及目前存在的困惑,咨询师将与企业内部高层进行一对一交流,了解目前企业的状况。
2. 根据访谈情况,以及企业战略未来规划情况,研究企业团队现状、企业经营状况以及未来竞争力。
3. 根据内部诊断情况,进行所在行业及相关行业现状与发展趋势分析。
4. 针对所在行业的标杆企业进行发展情况分析,包括竞争情况、定价机制、销售渠道以及营销模式等分析。
5. 对企业所在区域市场进行分析,为企业进一步战略规划发展打下坚实的基础。
6. 企业顶层战略定位,包括目标市场细分、目标产品类别细分、战略目标与实施路径、公司品牌定位与策划以及行业整合与合作模式的探索。
7. 商业模式与盈利模式进行分析:全国区域合作模式、细分领域整合模式、不同子公司的产品定位等。
8. 战略实施的路径、速度和步骤设计。
9. 战略实施风险分析及应对措施。
10. 长期顾问落地服务,动态调整,为后期战略落地明晰方向。

为客户企业实现的回报与价值【辅助落地1年】
1.由于企业确定了未来一定事期内的发展战略规划目标,可以使企业各级人员都能够知晓企业的共同目标,进而可以增强企业的凝聚力和向心力。
2.由于企业明确了未来各个阶段的工作重点和资源需求,从而使组织结构设计和资源整合更具有目的性和原则性,进而可以保持组织机构与发展战略规划的匹配性,可以更好地优化资源,有利于实现资源价值最大化。
3.由于企业明确了未来一定时期内各城市、各业务单元的职能发展战略规划,从而使各职能部门、各项目组织都能够清楚地了解自己该做什么,进而可以激励他们积极主动地完成目标。
4.由于企业明确了企业的利益相关者、竞争者和自身的优势、劣势、机会、威胁,从而使企业可以从容地应对机遇的诱惑和市场变化,有利于企业改进决策方法,提高风险控制能力和市场应变能力,进而有利于提升企业的持久竞争力。
企业战略咨询服务内容:



【三顾堂-私董会】致力于打造“企业家”&“职业经理人”&“智囊团”携手的商务交流平台。
VIP会员企业家的专属特权:
私人董事会——企业家互为“私人圆桌董事”企业家为企业家谋划;
专属智囊团——指定企业高管、顾问、专家组成企业智囊团为VIP服务;
【建靠谱圈层】*【汇人脉资源】*【搭智库平台】
①粉丝福利:找资源丨推项目丨荐人才丨聊商机
②中小企业:创业沙龙丨微咨询丨私董会顾问服务
③成长型企业:管理咨询丨常年顾问|陪跑落地实施
④行业头部:战略定位:私董会(教方法)丨微咨询(助实施)丨全案咨询(出方案+跟落地)
荣誉:中国新三版企业家商协会特聘顾问、四川品牌促进会签约智库、西南MBA创投联盟副会长、科大MBA职业导师
私董会:心灵归属地——成长在路上,携手在路上!
三顾堂为什么值得您加入,因为您成为企业家俱乐部会员,您将会获取企业家俱乐部平台资源;获取更多的人脉;获取招募人才、洞察经济大势、市场竞争与商业资讯的机会; 更重要的是获取智囊团机构为企业保驾护航;
【今年各行各业“压力山大”】【低价策略的竞争白热化,也在客观表明着经济弱复苏背景下,消费降级的发生。】如何突围?
各行各业困惑:
一、你企业是否遇到以下问题?
1. 战略发展方向陷入迷茫
2. 产品/服务同质化,被迫苦打价格战
3. 渠道只靠低价促销,营收下划、利润率下降
【小增长靠促销、引领洗牌靠全案】
这些困惑背后:要解决问题:企业战略定位+营销策略十全案落地
【三顾咨询()】产品布局:构筑产品线“7剑”】:
1.【战略定位咨询】:转型升级、战略规划、定位咨询;
2.【人力资源咨询】:薪酬体系、绩效考核、股权激励;
3.【营销管理咨询】:新媒体运营、招商加盟、营销策划;
4.【财税咨询服务】:税务筹划、审计评估、投资风控;
5.【补贴资金申报】项目申报、补贴申请、资金扶持;
6.【残疾人就业保障金】系统解决方案,减少40-50%缴费;
7.【数字化管理+软件化工具+陪跑式顾问】数字化管理、软件化工具、陪跑式顾问。
【看得见的案例,听得见的口碑】三顾咨询·为靠谱的企业而谋!立足咨询行业13年案例近190家,累计助客增收数十亿;
案例【500强3家、上市公司3家、集团公司7家,国企10多家,民企160+】中石油、华西建筑、水电五局、爱众股份…蓝光集团、多联管业、营门电缆、郫县豆瓣(易中餐)、华美牙科、7秒水族、串根香…百度搜“三顾咨询”:咨询策划服务,先找三顾,少走弯路!
【2010-2025专注15年】管理咨询:
1.【驻企定制1-3月】:专项管理咨询;
2.【年度陪跑12月】:【第三方董助】=回报价值3个副总(营销+人力+市场)】
3.【全案VIP陪跑36月】:战略定位|品牌营销|人力薪酬|股权|招商|定制方案+陪跑3年
4.【微咨询】:1K/时;
5.【私董会+顾问】:6-12万/年;(12次上门干货谋划+10次私董沙龙+12月顾问服务)
三顾咨询,为靠谱企业而谋!
联系电话:028-85171488
更多详情
():
靠谱服务?先找三顾!少走弯路!
地址:环球中心(北区)N2-1912;
【自购写字楼:不宰客·不坑人·不搬家!】
官方客服-扫描二维码

#战略解码#三年战略规划#战略规划咨询公司#成都战略规划排名#成都战略定位公司#战略定位#战略规划#国企战略咨询#国企战略咨询排名#重庆管理咨询公司#重庆管理咨询#重庆战略规划咨询#重庆战略定位咨询#重庆人力资源咨询#重庆十四五规划咨询#
成都管理咨询公司-成都定位咨询公司-成都餐饮策划公司-成都旅游策划公司-目标管理软件公司
成都战略管理咨询-成都人力资源咨询-成都营销管理咨询-三项制度改革
企业数字化转型咨询-流程管理咨询-风险管理咨询-内部控制咨询-全面预算管理咨询
人力资源管理咨询-薪酬管理咨询-绩效管理咨询-股权激励咨询-成本管理咨询

《三顾案例&部分客户》
【战略定位】蓝光集团、国机集团、广安爱众、攀钢集团、汉龙集团、中明环保、上东国际、米易县、成都市团校;
【营销定位】营门电缆、电建物业、华美牙科、多联塑胶、麦润机械、水电五局-五兴物业、睿美水族、七秒水族、1号水族、华阳客运、张飞啤酒、易中餐、阳光时代幼儿园、创新足、川府映像、悄悄小姐、华阳串根香、欧能多、达奇雅、禧滋燕、兴科锐、考拉妈妈;
【常年顾问】中国电建、多联塑胶、营门电缆、华美牙科、郫县豆瓣、豪威马术俱乐部、华阳串根香、睿美水族、文质周末、易中餐、源和森客、华阳客运、兴科锐、汇鸿教具;
【人力资源】爱众综合能源、爱众能源工程、遂宁发展水务、遂宁发展投资、光良白酒、新斯顿制药、新疆金和集团、森普管材、科理特智能科技、九州慧图、锦江绿道、扬程建设、中国海油、中国石油、华西集团、高辰建筑、文质周末、四川城建、中商国创、中德绿建、源和森客、高辰建筑、福瑞居、浩洲实业、兴科锐、百仕达装饰;
【股权激励】锦城御建筑、梦绿春天、天兴体表、四川新力葆、同创伟业、视点映画;
【市场调研】水电五局五兴物业、华西集团 、睿美水族、重庆开州调研、广安爱众、郫都区安靖镇、是钢实业、有色科技、上东国际、华阳串根香、阳光时代幼儿园;
【专项报告】东游硒荡、中晶环能、雅丽兴科技、野马汽车、张飞啤酒、成都电视台、鸿湖州际养老产业、顶火房车、锦思文化、塔山茶叶、文汉物流、新加披伊顿幼儿园、新疆金远惠、瑞吉和丰商贸、巴蜀物流、都江堰伊斯兰文化博物馆、贵州雅立包装、川信门窗;
【内训拓展】华为、中国电建、中国建设银行、掌上明珠家居、飞宇门窗、英王漆、合景泰富、宏泰集团、西南财经大学、新鲜果子、畅联物流、米袋金融。




成都管理咨询公司-重庆管理咨询公司-四川管理咨询公司-成都咨询公司-成都咨询机构-目标管理软件公司
成都战略管理咨询公司-成都人力资源咨询公司-成都营销管理咨询公司
企业数字化转型咨询-流程管理咨询-风险管理咨询-内部控制咨询-全面预算管理咨询
人力资源管理咨询-薪酬管理咨询-绩效管理咨询-股权激励咨询-成本管理咨询