目录
· 一、十五五规划与新业态场景培育总览
· 二、五大技术应用领域模块解析
· (一)#5G+应用场景模块
· (二)#人工智能+应用场景模块
· (三)#机器人+应用场景模块
· (四)#工业互联网+应用场景模块
· (五)#卫星+应用场景模块
· 三、实施建议与未来展望(结合#十五五规划落地)
· 四、结语
· 附录:三顾咨询简介
· 1 新业态应用场景概述——洞察未来商业新趋势
· 2 数字化转型篇——数据驱动的新商业生态
· 3 智能制造篇——科技赋能产业升级
· 4 生物经济篇——生命科学的商业革新
· 5 绿色经济篇——可持续发展的商业实践
· 6 服务业升级篇——体验至上的价值重构
· 7 实施建议与未来展望——构建新业态落地的系统方法论
· 8 结语
· 附录:三顾咨询简介
一、十五五规划与新业态场景培育总览
在“十五五”规划落地推进的关键时期,#十五五规划 #十五五规划建议 #十五五规划建议发布明确将新业态场景培育作为推动经济高质量发展的重要抓手。规划中提出要重点发展以“5G+”“人工智能+”“机器人+”“工业互联网+”“卫星+”为代表的五大应用领域,点名22类细分场景加快培育,通过技术与产业的深度融合打造经济增长新引擎。本部分从规划背景、战略意义与整体布局出发,梳理新业态场景培育的核心方向,为后续各技术模块的深度解析奠定基础。
二、五大技术应用领域模块解析
(一)#5G+应用场景模块
#5G+作为数字经济的“底座技术”,凭借其高速率、低时延、广连接的特性,在各行业场景中发挥着关键支撑作用。十五五规划明确支持#5G+向纵深发展,推动其与新零售、数字文旅、智慧城市、智慧交通等领域深度融合,形成一批可复制、可推广的标杆场景。下表梳理了#5G+在重点领域的应用方向、核心商机与实施路径。
(二)#人工智能+应用场景模块
#人工智能+是推动产业智能化升级的核心驱动力,十五五规划将其列为战略性新兴产业的重点方向,鼓励在医疗、制造、金融、招聘等领域深化应用,培育一批具有行业影响力的AI解决方案。下表聚焦#人工智能+的关键应用场景,解析其战略价值与落地路径。
智能制造是新一代信息技术与先进制造技术的深度融合,旨在实现生产过程的柔性化、智能化和高效化,是十五五规划“制造业高端化、智能化、绿色化发展”的核心内容。规划提出要加快“工业互联网+”“机器人+”“人工智能+”等技术的协同应用,推动柔性制造与个性化定制、工业互联网与预测性维护、智能汽车与智慧交通、数字工厂与产线优化等场景快速发展,并将其作为制造业转型升级的核心抓手。这些场景通过数据打通生产全链路,实现效率提升与成本优化,将在十五五规划期间获得政策、资金、人才等多方面支持,为企业创造新的竞争优势。
(三)#机器人+应用场景模块
#机器人+是制造业升级与服务业创新的重要载体,十五五规划提出要推动机器人技术与制造、养老、物流等领域深度融合,提升生产效率与服务质量。本模块聚焦#机器人+的核心应用场景,解析其在产业转型中的价值与落地策略。
生物经济以生命科学与生物技术为核心,正在健康、农业、能源等领域引发颠覆性变革,是十五五规划中“培育战略性新兴产业”的重点领域。规划强调“人工智能+”技术与生物经济的融合创新,加速生物数据的分析与应用,推动细胞治疗与再生医疗、基因编辑与精准医疗、AI医疗与健康管理、生物农业与绿色食品等场景的创新发展。这些场景不仅为人类健康与可持续发展提供新方案,更被规划定位为未来产业竞争的战略制高点,将在十五五期间迎来爆发式增长,孕育万亿级市场空间。
(四)#工业互联网+应用场景模块
#工业互联网+是打通制造业数据链路、实现产业数字化转型的关键支撑,十五五规划将其作为“制造业高端化、智能化、绿色化发展”的核心抓手,推动其在数字工厂、循环经济等场景的深度应用。本模块梳理#工业互联网+的重点应用方向与商业价值。
绿色经济将可持续发展理念融入商业核心,是实现经济增长与环境保护双赢的必然选择,更是十五五规划“推动绿色发展,促进人与自然和谐共生”的重要举措。规划明确支持“5G+”“工业互联网+”“卫星+”等技术在绿色经济领域的应用,为碳中和技术与服务、循环经济与资源利用、新能源与智慧电网、绿色消费与环保服务等场景提供技术支撑与政策保障。这些场景通过创新商业模式与技术应用,推动产业向低碳化、循环化转型,将成为十五五期间实现“双碳”目标的关键载体,同时创造新的经济增长点。
(五)#卫星+应用场景模块
#卫星+技术在遥感监测、导航定位等领域具有独特优势,十五五规划支持其在绿色经济、应急管理等场景的创新应用,为产业发展提供精准时空信息服务。本模块聚焦#卫星+的核心应用场景,解析其技术价值与商业机遇。
服务业升级是通过技术、数据和模式创新,提升服务效率、个性化体验和情感连接的过程,是十五五规划“推动服务业高质量发展”的内在要求。规划提出要推动“5G+”“人工智能+”“机器人+”等技术在服务业深度渗透,加快智慧养老与健康服务、职业教育与人才发展、数字文旅与沉浸式体验、现代金融与科技赋能等场景创新。这些场景以用户需求为核心,通过数字化手段打破服务边界,提升服务质量与可及性,将在十五五规划的政策引导下,重构服务业价值体系,满足人民日益增长的美好生活需要。
三、实施建议与未来展望(结合#十五五规划落地)
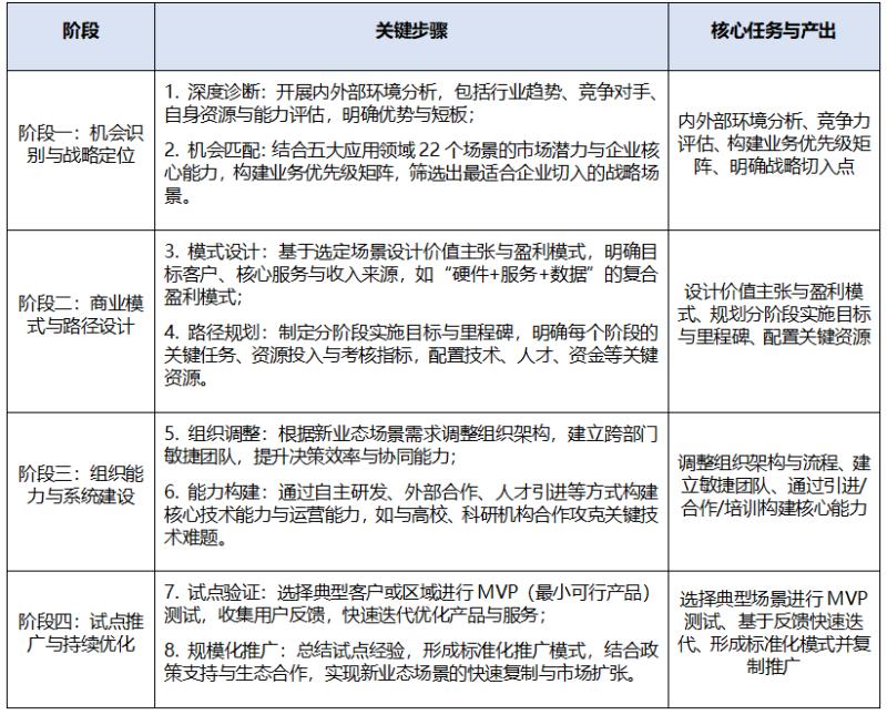
为推动#5G+ #人工智能+ #机器人+ #工业互联网+ #卫星+五大领域22类场景在#十五五规划期内顺利落地,企业需结合规划政策导向与自身实际,采用科学的实施方法论。三顾咨询基于150余家企业咨询实战经验,总结出“机会识别-模式设计-能力建设-试点推广”四阶段路线图,帮助企业精准对接政策、规避风险、提升成功率。
未来展望(#十五五规划期内):#5G+与#人工智能+ #工业互联网+的深度融合将催生更多跨界场景,如“5G+AI+工业互联网”全流程智能工厂;#机器人+与#卫星+的协同应用将拓展服务边界,如智能巡检机器人结合卫星导航实现广域覆盖;#十五五规划中期评估将进一步优化场景培育重点,政策支持力度持续加大。企业需紧扣规划节奏,加强生态合作,构建核心技术能力,在新业态竞争中抢占先机。
四、结语
#十五五规划为#5G+ #人工智能+ #机器人+ #工业互联网+ #卫星+五大领域22类场景培育提供了明确的政策指引,也为企业转型升级创造了重大机遇。本报告通过模块化架构,系统解析了各技术领域的应用场景、核心商机与落地路径,形成与规划深度衔接的解读体系。在数字经济与实体经济深度融合的新时期,企业唯有主动拥抱技术变革、精准把握政策导向、深化生态协同,才能在新业态发展浪潮中实现高质量增长。三顾咨询将持续发挥专业优势,为企业提供#十五五规划落地与新业态场景培育的全流程咨询服务,助力中国企业在变革中赢得未来。
三顾咨询——为您而谋!
附录:三顾咨询简介
三顾咨询是一家讲求实战、实效的务实派综合型管理咨询机构,致力于为各类大中型国营企业、成长型民营企业、发展中的市级政府、改革中的事业单位提供咨询服务。公司核心业务涵盖战略规划、数字化转型、组织变革、人力资源管理等领域,尤其在新业态场景规划与落地方面拥有深厚积累。核心团队多数拥有500强企业工作经验,近85%成员拥有硕士及以上文凭,具备扎实的理论功底与丰富的实践经验。至今已积累近十年150余家咨询实战案例,涵盖500强企业8家、上市公司3家、集团公司6家、民营企业120余家,帮助客户实现战略落地与业绩增长。
#国企十五五规划#规划落地#全案陪跑#管理咨询#三顾咨询#十五五规划编制#十五五规划咨询公司#四川省十五五规划编制#成都市十五五规划编制#产业规划报告#产业规划十五五规划#服务行业十五五规划#服务行业十五五规划#国企十五五规划#事业单位十五五规划#企业十五五规划编制#战略规划#十五五战略规划#管理咨询公司#战略定位#企业战略规划#企业管理咨询#成都管理咨询公司#成都营销策划公司#成都定位咨询公司#成都品牌策划公司#
三顾定位-定位落地实施公司-定位咨询陪跑落地-定位咨询实施落地
定位咨询落地服务-定位咨询落地实施公司排名-成都定位咨询落地实战公司
定位咨询落地服务-定位咨询服务-定位咨询专家-定位咨询年度服务-定位咨询性价比高的咨询公司
定位咨询实战公司-定位咨询年度服务-定位咨询微咨询-战略定位培训公司
战略定位微咨询公司排名-成都战略定位咨询公司排名-定位咨询与商业模式-三顾战略定位咨询

《三顾案例&部分客户》
【战略定位】蓝光集团、国机集团、广安爱众、攀钢集团、汉龙集团、中明环保、上东国际、米易县、成都市团校;
【营销定位】营门电缆、电建物业、华美牙科、多联塑胶、麦润机械、水电五局-五兴物业、睿美水族、七秒水族、1号水族、华阳客运、张飞啤酒、易中餐、阳光时代幼儿园、创新足、川府映像、悄悄小姐、华阳串根香、欧能多、达奇雅、禧滋燕、兴科锐、考拉妈妈;
【常年顾问】中国电建、多联塑胶、营门电缆、华美牙科、郫县豆瓣、豪威马术俱乐部、华阳串根香、睿美水族、文质周末、易中餐、源和森客、华阳客运、兴科锐、汇鸿教具;
【人力资源】爱众综合能源、爱众能源工程、遂宁发展水务、遂宁发展投资、光良白酒、新斯顿制药、新疆金和集团、森普管材、科理特智能科技、九州慧图、锦江绿道、扬程建设、中国海油、中国石油、华西集团、高辰建筑、文质周末、四川城建、中商国创、中德绿建、源和森客、高辰建筑、福瑞居、浩洲实业、兴科锐、百仕达装饰;
【股权激励】锦城御建筑、梦绿春天、天兴体表、四川新力葆、同创伟业、视点映画;
【市场调研】水电五局五兴物业、华西集团 、睿美水族、重庆开州调研、广安爱众、郫都区安靖镇、是钢实业、有色科技、上东国际、华阳串根香、阳光时代幼儿园;
【专项报告】东游硒荡、中晶环能、雅丽兴科技、野马汽车、张飞啤酒、成都电视台、鸿湖州际养老产业、顶火房车、锦思文化、塔山茶叶、文汉物流、新加披伊顿幼儿园、新疆金远惠、瑞吉和丰商贸、巴蜀物流、都江堰伊斯兰文化博物馆、贵州雅立包装、川信门窗;
【内训拓展】华为、中国电建、中国建设银行、掌上明珠家居、飞宇门窗、英王漆、合景泰富、宏泰集团、西南财经大学、新鲜果子、畅联物流、米袋金融。




成都管理咨询公司-重庆管理咨询公司-四川管理咨询公司-成都咨询公司-成都咨询
成都可行性研究报告-成都商业计划书-成都产业规划-成都报告撰写机构-成都专业报告撰写