1."十五五"规划的历史方位与战略意义
1.1 规划背景与关键定位
"十五五"时期(2026-2030年)作为我国基本实现社会主义现代化的关键五年,在全面建设社会主义现代化国家进程中具有承前启后的重要地位。中国共产党第二十届中央委员会第四次全体会议深入分析国际国内形势,审议通过了《中共中央关于制定国民经济和社会发展第十五个五年规划的建议》(以下简称《建议》),为未来五年中国经济社会发展擘画了宏伟蓝图。"十五五"时期的核心历史任务是夯实基础、全面发力,推动事关中国式现代化全局的战略任务取得重大突破,为2035年基本实现社会主义现代化奠定更加坚实的基础。
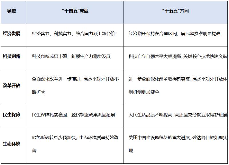
与"十四五"相比,"十五五"规划在12个重点任务的领域保持一致,但顺序有细微差异,其中现代产业体系、对外开放、社会民生三个主题更靠前,绿色发展比"十四五"略靠后。这一调整反映了国家战略重点的微妙变化,凸显了产业升级与开放发展在现阶段的重要性。规划制定者敏锐把握时与势、深刻洞察危与机,明确指出我国经济基础稳、优势多、韧性强、潜能大,长期向好的支撑条件和基本趋势没有变,中国特色社会主义制度优势、超大规模市场优势、完整产业体系优势、丰富人才资源优势更加彰显。
1.2 发展环境深刻变化
"十五五"时期我国发展环境面临深刻复杂变化,处于战略机遇和风险挑战并存、不确定难预料因素增多的时期。从国际看,世界百年变局加速演进,国际力量对比深刻调整,新一轮科技革命和产业变革加速突破,大国博弈更加复杂激烈。具体表现为三大变化趋势:
· 全球经贸关系重构:贸易摩擦的幅度、影响的广度都远超"十四五",贸易战已经从局部冲突演变为全球事件。
· 地缘政治不确定性事件频率提高:冲击全球政治经济稳定性,如俄乌、伊以、印巴等地区冲突频发。
· 全球科技竞争日益明显:以AI为代表的新一轮科技革命和产业变革加速。
从国内看,我国发展不平衡不充分问题仍然突出,有效需求不足,国内大循环存在卡点堵点,新旧动能转换任务艰巨,农业农村现代化相对滞后,就业和居民收入增长压力较大,民生保障存在短板弱项,人口结构变化给经济发展、社会治理等提出新课题,重点领域还有风险隐患。面对这些挑战,《建议》明确提出要"保持战略定力,增强必胜信心,积极识变应变求变,敢于斗争、善于斗争",以历史主动精神克难关、战风险、迎挑战。
表:"十四五"成就与"十五五"方向对比
2."十五五"与"十四五"规划对比分析
2.1 战略目标与政策导向的延续与升级
"十五五"规划在战略目标与政策导向上既保持了与"十四五"的连续性,又根据新发展阶段的要求进行了重要升级。对比两份规划文件,可以清晰看出中国式现代化建设的递进轨迹与发展逻辑。"十四五"时期作为全面建设社会主义现代化国家的开局五年,在复杂多变的国内外环境中推进了经济高质量发展、科技创新突破、民生福祉提升与绿色转型等关键任务。而"十五五"时期则在此基础上,进一步强化了经济高质量发展、深化绿色转型和关键领域改革三大关键词的相互作用与协同共进。
一个显著的变化是经济增长目标的表述差异。"十四五"规划没有设定国内生产总值(GDP)增速的具体数值,而是弱化速度、强化质量,将全员劳动生产率、数字经济核心产业增加值占比等质量型指标纳入考核。而"十五五"规划则明确提出"经济增长保持在合理区间",意味着可能会明确定量经济增速目标。这一变化背后的原因是2035年基本实现社会主义现代化的重要标志性指标是"人均国内生产总值达到中等发达国家水平",这要求当前和未来一段时期我国经济增长需要保持适当速度。
2.2 规划重点任务的调整与优化
虽然"十五五"与"十四五"规划的12个重点任务领域保持一致,但顺序和内涵发生了细微而重要的变化。通过对比分析,我们可以发现国家战略重点的调整与优化:
· 现代产业体系位置前移:"建设现代化产业体系,巩固壮大实体经济根基"被摆在"十五五"规划分论第一部分,要求保持制造业合理比重,构建以先进制造业为骨干的现代化产业体系。这反映了实体经济作为国家发展根基的战略意义进一步提升。
· 扩大内需战略内涵深化:《建议》将"坚持扩大内需这个战略基点"置于核心位置,明确"强大国内市场是中国式现代化的战略依托"。与"十四五"相比,"十五五"规划更加明确居民消费率提高的目标,并提出了一系列具体措施,如"清理汽车、住房等消费不合理限制性措施"、"落实带薪错峰休假"、"强化消费者权益保护"等。
· 科技自立自强要求提高:"十五五"规划不仅延续了"十四五"对科技创新的重视,更进一步提出了"科技自立自强水平大幅提高"的目标,要求国家创新体系整体效能显著提升,教育科技人才一体发展格局基本形成,基础研究和原始创新能力显著增强。
· 改革开放重点转变:"十五五"时期改革开放的重点从"十四五"的框架构建转向具体体制机制深化,特别是要完成党的二十届三中全会部署的300多项改革任务,要求于2029年前全面完成。
表:"十四五"与"十五五"规划重点任务对比
3. "十五五"规划产业投资机遇分析
3.1 传统产业优化提升的机遇
传统产业作为当前我国产业体系的"基本盘",其增加值在制造业中占比约80%左右。《建议》明确提出推动重点产业提质升级,巩固提升矿业、冶金、化工、轻工、纺织、机械、船舶、建筑等产业在全球产业分工中的地位和竞争力。这些领域虽然常被视为"传统",但在新技术的赋能下正焕发新的生机,创造巨大的市场空间。
国家发展改革委党组书记、主任郑栅洁指出,传统产业优化提升"将加快推动传统产业质的有效提升和量的合理增长,初步估计未来5年会新增10万亿元左右的市场空间,释放出巨大的发展动能和民生红利"。这一庞大的市场空间主要来自三大方向:
· 智能化改造:随着制造业数智化转型的深入推进,智能制造装备、工业互联网平台、自动化生产线等领域将迎来爆发式增长。中国社会科学院经济研究所研究员黄群慧认为,传统制造业在新技术推动下进行转型升级,面向智能化、绿色化、融合化发展,有望进一步扩展智能制造装备、节能环保装备等领域的市场空间。
· 绿色化升级:在"十五五"规划强调绿色生产生活方式形成的背景下,绿色制造、循环经济、节能环保等领域的投资机会凸显。根据"十四五"时期的经验,政策将从行政指令向市场导向的科学化转型,通过税收优惠、财政补贴等引导类政策,推动高耗能行业将资本投向节能降碳技术。
· 融合化发展:服务型制造、产业融合等新模式新业态将创造新的增长点。例如,食品、纺织、家电等传统产业的产品创新和品质提升,加快了健康食品、时尚服饰、智能家电等细分赛道的发展壮大。这些领域不仅满足国内消费升级需求,还将进一步助推相关企业开拓国际市场。
3.2 新兴产业与未来产业的增长潜力
"十五五"规划对新兴产业和未来产业作出了前瞻性部署,旨在打造新的经济增长引擎。《建议》提出着力打造新兴支柱产业,实施产业创新工程,一体推进创新设施建设、技术研究开发、产品迭代升级,加快新能源、新材料、航空航天、低空经济等战略性新兴产业集群发展。这些领域将催生出数个万亿级甚至更大规模的市场。
更为前沿的是,《建议》前瞻布局未来产业,推动量子科技、生物制造、氢能和核聚变能、脑机接口、具身智能、第六代移动通信等成为新的经济增长点。这些产业虽然目前规模有限,但代表着产业发展的未来方向。郑栅洁主任指出,"这些产业蓄势发力,未来10年新增规模相当于再造一个中国高技术产业,为我国经济大盘、高质量发展注入源源不断的新动能"。
具体来看,以下几个领域具有特别重要的战略价值和投资潜力:
· 新能源与储能:随着碳达峰目标的临近和新型能源体系的建设,风电、光伏、氢能、储能等领域将保持高速增长。尤其是氢能和核聚变能作为未来能源的重要方向,将在"十五五"期间获得更多政策支持和投资机会。
· 航空航天与低空经济:随着手机直连卫星、太空云计算等关键技术的突破,商业航天企业有望在航天强国建设中发挥更大作用。低空经济作为新兴领域,涵盖无人机物流、城市空中交通等多个细分市场,发展前景广阔。
· 生物制造与脑机接口:生物制造在多地形成产业集聚效应,进入快速发展期。脑机接口作为前沿交叉技术,在医疗康复、智能生活等领域具有广泛应用潜力。
· 人工智能与第六代移动通信:具身智能(Embodied AI)已经在工业、医疗、物流等多个行业和应用场景中实现落地,并有望在更多复杂场景得到应用推广。第六代移动通信(6G)的研发和标准化工作将在"十五五"期间加速推进,带动整个产业链的发展。
4.企业战略建议:把握"十五五"规划的商业机遇
4.1 企业战略布局与投资方向
面对"十五五"规划带来的历史性机遇,企业和投资者需精准把握政策方向,优化战略布局。基于对《建议》的深入解读,我们提出以下战略建议:
· 聚焦科技创新,布局未来产业赛道:企业应紧密围绕国家科技自立自强战略,加大对研发创新的投入,特别是在量子科技、生物制造、氢能、人工智能等未来产业领域提前布局。研发投入比例应逐步提升至营业收入的5%-15%,具体根据行业特性和企业发展阶段确定。同时,企业要注重知识产权保护,构建自身技术壁垒,在细分领域打造核心竞争力。
· 把握内需扩大机遇,深耕国内市场:"十五五"规划明确提出"居民消费率明显提高"的目标,意味着消费扩容提质将成为重要趋势。企业应重点关注消费结构变化,布局以下领域:一是银发经济,围绕老年群体需求开发产品与服务;二是健康消费,包括健康食品、健身器材、健康管理等;三是绿色消费,涵盖新能源汽车、节能家电、环保产品等;四是数字消费,包括在线教育、数字娱乐、智能家居等。
· 参与现代化产业体系建设,强化产业链定位:企业应重新评估自身在现代化产业体系中的定位,通过技术创新、模式创新和管理创新,巩固和提升产业链地位。传统产业企业要加快技术改造和数字化转型,提升在全球产业分工中的地位和竞争力。新兴产业企业要抓住政策红利,积极参与产业创新工程,一体推进创新设施建设、技术研究开发、产品迭代升级。
4.2 区域布局与资源配置策略
"十五五"规划强调区域协调发展与全国统一大市场建设,这将重塑中国的经济地理格局。企业和投资者需关注区域布局优化,把握区域发展红利:
· 聚焦重点城市群,优化空间布局:企业应重点关注京津冀、长三角、粤港澳大湾区、成渝经济圈等重大战略区域,利用这些区域的政策优势、人才集聚效应和完整产业链配套,布局研发中心、生产基地和运营网络。同时,随着国家战略腹地建设的推进,中西部和东北地区的部分中心城市也将迎来发展机遇,可提前布局。
· 把握区域产业转移机遇,优化成本结构:随着《建议》提出"促进重点产业在国内有序转移",企业可考虑将生产制造环节从高成本地区向具有成本优势和发展潜力的地区转移,如从中东部向中西部、从中心城市向周边城市转移,以优化成本结构,提升市场竞争力。
· 参与统一大市场建设,拓展市场空间:随着国家坚决破除阻碍全国统一大市场建设的卡点堵点,区域市场壁垒将逐步打破,为企业拓展国内市场创造有利条件。企业应重新评估市场布局,打造能够覆盖全国的网络渠道,积极参与统一大市场建设,把握内需增长红利。
4.3 风险管控与可持续发展
在把握"十五五"规划机遇的同时,企业和投资者还需重视风险管控,实现可持续发展:
· 关注政策导向,避免投资风险:《建议》特别强调"因地制宜发展新质生产力,防止一哄而上",这意味着企业和投资者需理性决策,避免盲目跟风。在布局新兴产业和未来产业时,要深入分析地方资源禀赋、产业基础和市场条件,选择真正具有比较优势的领域,避免低水平重复建设和无序竞争。
· 统筹发展与安全,增强企业韧性:"十五五"规划将安全提到了前所未有的高度。企业需建立全面的风险管理体系,重点关注产业链供应链安全、数据安全、能源资源安全等领域,通过多元化采购、关键环节备份、核心技术自主研发等措施,增强企业韧性和抗风险能力。
· 把握绿色转型节奏,稳妥推进低碳发展:虽然绿色转型是长期趋势,但企业需注意把握转型节奏,平衡短期效益与长期发展。特别是高耗能、高排放行业企业,要密切关注国家碳达峰、碳中和政策走向,科学制定减排路径,避免过度投资和超前投资带来的经营风险。
结语
"十五五"规划作为我国基本实现社会主义现代化的关键五年规划,在延续"十四五"发展方向的同时,根据国内外环境变化进行了系列重要调整,为企业发展和投资布局提供了新的机遇空间。规划坚持以经济建设为中心,以高质量发展为主题,通过扩大内需、科技自立自强、现代化产业体系建设等战略任务,推动经济实现质的有效提升和量的合理增长。
对企业和投资者而言,"十五五"规划蕴含的历史性机遇主要体现在三大领域:一是传统产业优化升级创造的10万亿元左右市场空间;二是新兴产业和未来产业催生的数个万亿级甚至更大规模市场;三是扩大内需战略带动的消费扩容提质与全国统一大市场建设机遇。成功把握这些机遇,需要企业精准理解政策导向,结合自身资源禀赋,在科技创新、产业布局、区域策略等方面做出前瞻性安排。
需要特别注意的是,"十五五"规划强调因地制宜发展新质生产力,防止一哄而上。企业和投资者在决策时需保持理性,科学分析自身条件和市场环境,避免盲目跟风,才能在激烈的市场竞争中赢得主动,实现可持续高质量发展。
#十五五规划编制#十五五规划咨询公司#四川省十五五规划编制#成都市十五五规划编制#产业规划报告#产业规划十五五规划#服务行业十五五规划#服务行业十五五规划#国企十五五规划#事业单位十五五规划#企业十五五规划编制#战略规划#十五五战略规划#管理咨询公司#战略定位#企业战略规划#企业管理咨询#成都管理咨询公司#成都营销策划公司#成都定位咨询公司#成都品牌策划公司#
三顾定位-定位落地实施公司-定位咨询陪跑落地-定位咨询实施落地
定位咨询落地服务-定位咨询落地实施公司排名-成都定位咨询落地实战公司
定位咨询落地服务-定位咨询服务-定位咨询专家-定位咨询年度服务-定位咨询性价比高的咨询公司
定位咨询实战公司-定位咨询年度服务-定位咨询微咨询-战略定位培训公司
战略定位微咨询公司排名-成都战略定位咨询公司排名-定位咨询与商业模式-三顾战略定位咨询

《三顾案例&部分客户》
【战略定位】蓝光集团、国机集团、广安爱众、攀钢集团、汉龙集团、中明环保、上东国际、米易县、成都市团校;
【营销定位】营门电缆、电建物业、华美牙科、多联塑胶、麦润机械、水电五局-五兴物业、睿美水族、七秒水族、1号水族、华阳客运、张飞啤酒、易中餐、阳光时代幼儿园、创新足、川府映像、悄悄小姐、华阳串根香、欧能多、达奇雅、禧滋燕、兴科锐、考拉妈妈;
【常年顾问】中国电建、多联塑胶、营门电缆、华美牙科、郫县豆瓣、豪威马术俱乐部、华阳串根香、睿美水族、文质周末、易中餐、源和森客、华阳客运、兴科锐、汇鸿教具;
【人力资源】爱众综合能源、爱众能源工程、遂宁发展水务、遂宁发展投资、光良白酒、新斯顿制药、新疆金和集团、森普管材、科理特智能科技、九州慧图、锦江绿道、扬程建设、中国海油、中国石油、华西集团、高辰建筑、文质周末、四川城建、中商国创、中德绿建、源和森客、高辰建筑、福瑞居、浩洲实业、兴科锐、百仕达装饰;
【股权激励】锦城御建筑、梦绿春天、天兴体表、四川新力葆、同创伟业、视点映画;
【市场调研】水电五局五兴物业、华西集团 、睿美水族、重庆开州调研、广安爱众、郫都区安靖镇、是钢实业、有色科技、上东国际、华阳串根香、阳光时代幼儿园;
【专项报告】东游硒荡、中晶环能、雅丽兴科技、野马汽车、张飞啤酒、成都电视台、鸿湖州际养老产业、顶火房车、锦思文化、塔山茶叶、文汉物流、新加披伊顿幼儿园、新疆金远惠、瑞吉和丰商贸、巴蜀物流、都江堰伊斯兰文化博物馆、贵州雅立包装、川信门窗;
【内训拓展】华为、中国电建、中国建设银行、掌上明珠家居、飞宇门窗、英王漆、合景泰富、宏泰集团、西南财经大学、新鲜果子、畅联物流、米袋金融。




成都管理咨询公司-重庆管理咨询公司-四川管理咨询公司-成都咨询公司-成都咨询
成都可行性研究报告-成都商业计划书-成都产业规划-成都报告撰写机构-成都专业报告撰写